石骨症又名 Albers-Scho nberg 病,大理石骨 、泛发性脆性骨硬化症 、硬化性增生性骨病 、粉笔样骨等,是一种比较少见的骨质硬化性,且具有遗传性的骨骼代谢障碍疾病。
病因
(1)该病是由于正常的破骨吸收活动减弱,使钙化的软骨和骨样组织不能被正常组织所替代而发生蓄积,致骨质明显硬化且变脆。
(2)石骨症具有遗传倾向,有文献显示经过三代调查发现 ,发病从亲代直接向子代相传 ,或者出现隔代相传 ,传代中机率男女均等。研究表明石骨症是常染色体隐性遗传疾病。
临床表现及分型
石骨症骨骼病变主要表现在:头颅、脊柱、骨盆、胸部及四肢关节。患有石骨症的患者还伴有贫血、眼球震颤、陈旧性骨折史 、方形颅、鸡胸、肋骨串珠症等。
石骨症分为幼儿型(恶性)和成人型(良性)二型 。前者为常染色体隐性遗传病,近亲家族史发病率会大大增加,且发病早、进展快,且死亡率高 。主要表现为行性贫血,血小板减少,皮肤黏膜消化道出血,易发生骨折和四肢畸形。长期贫血导致患儿生长发育迟缓 ,体质虚弱 ,骨内钙质运行障碍,容易发生佝偻病。
成人型石骨症在生长过程中表现为躯干、四肢关节疼痛,同时伴有贫血、眼球震颤,自小体质差。 发病轻 、进展慢、早期可无任何症状,常因外伤、贫血就诊时发现。成年后病情趋于稳定,有的在老年时偶然发现。
影像学表现
石骨症 X 线表现为:
- 骨硬化: 人体部分或全身骨骼双侧对称性密度增高硬化,颅底硬化最为显著,颅骨密度增高,骨皮质和髓腔界限消失,板障影模糊或消失。
- 成型异常: 长骨干骺端轻微型不良,并出现横行更致密的条纹。
- 干骺段增粗: 婴儿指骨两侧干骺端可出现锥型致密区, 锥形的长轴与骨干平行,基底部位于两端,以远侧为著。髂骨翼有多条与髂骨翼平行的弧形致密线。椎体的上下终板明显硬化、增宽,而中央相对密度低,使其呈“三明治” 样表现,或称夹心椎。
case.1
患者男,23 岁,自诉腕部疼痛,余无其他症状。要求手部X线检查。

手部骨密度增高,骨皮质增厚硬化,尺桡骨及手部骨骼髓腔界限消失。
诊断为石骨症,建议其他部位检查。

头颅摄片显示颅面骨呈两侧对称性密度增高变白、硬化。

颈椎椎体的上下终板明显硬化、增宽,而中央骨质稀疏,密度降低,各椎体呈「三明治」样表现,亦称为夹心椎。

双侧髂骨翼对称性出现多条深浅交替的同心圆条纹致密线,其走形与髂骨脊平行,呈「骨中骨」样排列影像。
双侧股骨及双侧胫腓骨骨质密度增高,骨皮质增厚硬化,与骨髓腔界限消失。
case.2
看一例家族遗传性石骨症患者因腰痛来院检查,检查项目为腰椎正侧位和骨盆正位。
图像如下:

腰椎正侧位

骨盆正位
腰椎、骨盆及双侧肋骨和股骨骨密度增高,骨皮质增厚变白、硬化,对称性出现,诊断为石骨症。
询问详细病史后,得知患者祖母曾患有此症,但没有明显的症状,故带祖母入院检查。
图像如下:


经X线摄影后,患者祖母头颅、胸廓及骨盆皆发现患有石骨症。更是证实了石骨症的遗传事实。
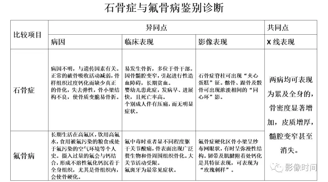
鉴别诊断
石骨症与氟骨病的鉴别一直是一个难点,二者都可表现为全身骨质增生、硬化,但是对于细节之处又有不同,比如发病原因、累及部位、影像表现等都有区别。
石骨症与氟骨病鉴别诊断:

石骨症是非常少见的病例,难得一见,与大家分享,有不足之处,敬请指正!
【版权声明】本平台属公益学习平台,转载系出于传递更多学习信息之目的,且已标明作者和出处,如不希望被传播的老师可与我们联系删除
标签:行业新闻
