来源 / 药评中心
来源 / Gcplive
8种地黄丸,功效各不同,选用不当可引起严重不良反应。
地黄丸家族主要由8名成员组成:六味地黄丸、知柏地黄丸、麦味地黄丸、杞菊地黄丸、归芍地黄丸、桂附地黄丸、金匮肾气丸和明目地黄丸。这8种地黄丸,名称类似,成分不同,选用不当也可引起严重不良反应。
一、地黄丸家族成员基本情况
需要牢记一点:
选用桂附地黄丸和金匮肾气丸时一定要谨慎,因为这两种药物中都含有附子。
附子为毛莨科植物乌头的子根,辛、甘,大热;有毒!

二、地黄丸之祖:“金匮”肾气丸
“金匮”肾气丸出自东汉张仲景《金匮要略》中记载的肾气丸。肾气丸由8味药组成:生地黄、山茱萸、山药、泽泻、茯苓、牡丹皮、桂枝、附子(炮)。
北宋,善治小儿病的钱乙,用“减法”,去掉“附子、桂枝”,发明了“六味地黄丸”。后世,使用“加法”,发明了知柏地黄丸、明目地黄丸等。
其中,明目地黄丸是“集大成者”。明目地黄丸=六味地黄丸+枸杞子,菊花+当归,白芍+石决明,蒺藜。
注意:金匮肾气丸≠“金匮”肾气丸(见下表)。

三、金匮肾气丸≠桂附地黄丸
金匮肾气丸和桂附地黄丸都属于“温阳剂”,因组方不同,功能主治有差异。

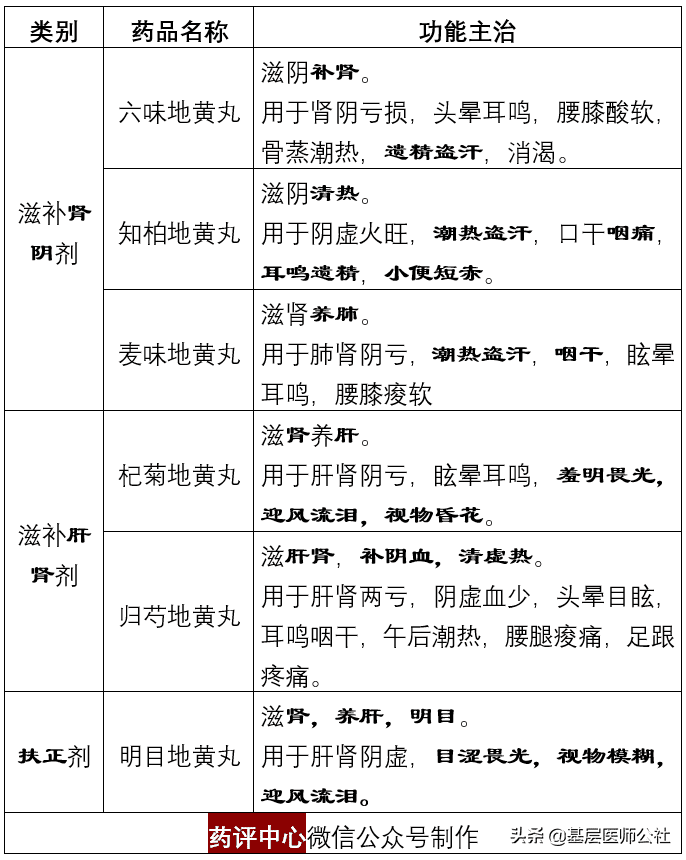
四、六味、知柏、麦味、杞菊、归芍、明目地黄丸的区别

六味地黄丸:组方中有“三补”(熟地黄、山茱萸、山药)和“三泻”,(茯苓、泽泻、牡丹皮),主要功能是滋阴补肾。
知柏地黄丸:知母、黄柏为滋阴降火的药对,更适用于阴虚火旺证。虚寒性病证患者不适用,其表现为怕冷,手足凉,喜热饮。
麦味地黄丸:麦冬善于养肺阴,五味子善于敛肺滋肾,更适用于肺肾阴虚之咳嗽气喘、咳吐痰血等肺肾阴虚证。
杞菊地黄丸:枸杞子滋补肝肾、益精明目,菊花清肝明目、平抑肝阳,二药皆入肝经,都能明目,更适用于肝肾阴亏,眩晕耳鸣,羞明畏光,迎风流泪,视物昏花。
归芍地黄丸:当归、白芍均为补血调经要药,对于肝肾阴血亏虚或肝血虚而致月经不调尤为适宜。
明目地黄丸:蒺藜、石决明平肝明目,与杞菊地黄丸相比,更适用于肝肾阴血亏虚之目疾。
温馨提示:
虽然六味、知柏、麦味、杞菊、归芍、明目地黄丸都属于非处方药物,仍建议在医生和药师指导下使用。
标签:行业要闻
