奶粉智库致力于为1亿宝妈及从业者解读每一款奶粉,欢迎关注奶粉智库评测中心的奶粉评测系列文章!今天我们选择了8款奶粉,从品牌、奶源、原料、配料、营养配方等维度进行深度评测,为您解读不同奶粉的特点!如果这篇文章没有您想了解的产品,可以在文末给我们留言,下次评测可能就出现了哦~
本次评测的8款奶粉包括:海普诺凯1897荷致、旗帜、纽瑞滋佶润、爱他美卓萃、a2至初、贝因美爱加、美赞臣铂睿和瑞哺恩菁珀。

评测说明:
本次评测由奶粉智库评测中心组织进行,不涉及感官评测,参加评测产品均以3段为例,下面均省略段位。营养配方参考我国目前执行国标GB10767-2010《食品安全国家标准 较大婴儿和幼儿配方食品》和GB14880-2012《食品安全国家标准 食品营养强化剂使用标准》以及2021年2月发布的GB10767-2021《食品安全国家标准 幼儿配方食品》。
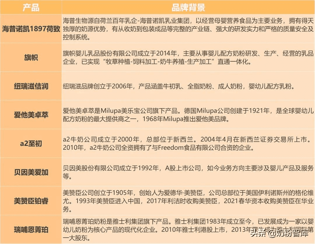
一、品牌背景
下面是8款奶粉的品牌背景信息。

品牌背景体现了乳企的综合实力。本次评测的8款奶粉,均具有一定的品牌力。
二、基础信息
下面是8款奶粉的产品名、奶源、产地、版本、奶基原料等基础信息。

奶源、国别总结:
国产奶粉:旗帜和贝因美爱加。
国行奶粉:海普诺凯1897荷致、爱他美卓萃和美赞臣铂睿属于荷兰原装进口,纽瑞滋佶润、a2至初和瑞哺恩菁珀属于新西兰原装进口。
其中a2至初和美赞臣铂睿采用A2奶源。研究表明,只含A2蛋白的牛奶会减轻中国学龄前儿童牛奶不耐受引起的胃肠道症状,并且可以相应地改善其认知表现。
原料总结:
第一奶基原料为生鲜乳:旗帜和贝因美爱加的第一奶基原料均为生牛乳;海普诺凯1897荷致、纽瑞滋佶润、爱他美卓萃、a2至初的第一奶基原料均为脱脂牛乳/奶。
奶基原料为乳粉:瑞哺恩菁珀的主要奶基原料为脱脂乳粉和脱盐乳清粉;美赞臣铂睿的主要奶基原料为脱脂乳粉和全脂乳粉。
其中,纽瑞滋佶润和a2至初的第一、第二奶基原料均为生鲜乳,新鲜程度较好。
三、配料
下面我们来看一下其中添加有特色或敏感配料的5款奶粉的情况~

特色成分小结:
★海普诺凯1897荷致添加有β-胡萝卜素,含有水解小分子蛋白;
★爱他美卓萃添加有无水奶油;
★贝因美爱加含有α-乳白蛋白;
★瑞哺恩菁珀含有α-乳清蛋白;
★美赞臣铂睿添加有酵母β-葡聚糖。
敏感成分小结:
★美赞臣铂睿添加有白砂糖、玉米糖浆固体、香兰素和乙基香兰素。
四、营养配方
婴幼儿配方奶粉属于配方食品,在选择奶粉时,营养配方是妈妈们比较关心和纠结的点。那么,这8款奶粉配方如何呢?下面我们来为大家具体分析~
强化配方
8款奶粉的常规和特色强化配方种类和含量如下:

比奶粉、查品牌、看评测,上奶粉智库
种类上,8款奶粉中有5款的强化配方种类较多,均为10种及以上,包括海普诺凯1897荷致、瑞哺恩菁珀、旗帜、贝因美爱加和纽瑞滋佶润。
含量上,我们根据不同奶粉配方的侧重点进行分析,比如大家关注度比较高的与消化吸收、脑部和视力发育、免疫力相关的营养成分。
与消化吸收相关的成分 :
我们可以关注OPO、益生元、益生菌等强化配方,还可关注无水奶油、适度水解蛋白等特色成分的添加。
(1)OPO和CPP:OPO属于一种结构脂,有助于减少肠道内钙皂的形成,降低宝宝便秘几率。CPP全称为酪蛋白磷酸肽,能够促进钙、铁、锌等二价矿物质的吸收。

本次评测的8款奶粉中有4款添加了OPO,其中海普诺凯1897荷致和旗帜含量均不错;仅海普诺凯1897荷致和瑞哺恩菁珀2款添加了CPP,且含量均不错。
(2)益生元和益生菌:益生元与益生菌相辅相成,二者一起可帮助调节宝宝肠道菌群,维持肠道内微生物环境的稳定,促进营养的吸收,提升机体免疫力。

注:图中的益生菌含量标识仅表示量级,不代表具体含量。
本次评测的8款奶粉均添加有益生元,其中爱他美卓萃、海普诺凯1897荷致、纽瑞滋佶润、旗帜、美赞臣铂睿、瑞哺恩菁珀和a2至初含量不错;仅海普诺凯1897荷致添加了益生菌。
小结:OPO、益生元、益生菌等消化吸收相关营养素含量方面,海普诺凯1897荷致不错。
与脑部、视力发育相关的成分:
我们可以关注胆碱、牛磺酸、DHA、ARA、叶黄素等营养素的含量,我们重点看看DHA和叶黄素的含量。

此次评测的8款奶粉均添加有DHA,其中美赞臣铂睿、爱他美卓萃、a2至初、贝因美爱加和纽瑞滋佶润的含量不错;贝因美爱加、海普诺凯1897荷致、瑞哺恩菁珀和旗帜共4款添加了叶黄素,含量均不错。
小结:在脑部和视力发育相关的营养素含量方面,贝因美爱加不错。
与免疫力相关的成分:
我们可以关注核苷酸、乳铁蛋白、益生菌、牛磺酸等。下面我们从宝妈们比较关心的核苷酸、乳铁蛋白和益生菌三个方面来看看其中6款奶粉的具体添加情况。

此次评测的8款奶粉中有6款产品添加有核苷酸;有6款产品添加有乳铁蛋白,其中海普诺凯1897荷致和纽瑞滋佶润的含量不错;仅海普诺凯1897荷致添加有益生菌。
小结:与免疫力相关的成分方面,海普诺凯1897荷致和纽瑞滋佶润不错。
五、评测总结
本次评测从奶源、原料、配料、配方等方面为大家分析比较了9款奶粉,在选择奶粉时,消费者要结合宝宝的实际需求进行选择:
★如果更关注配方全面性,那么海普诺凯1897荷致不错。
★如果家长们更在乎宝宝的眼脑发育,可以关注脑视力发育相关营养素,那么贝因美爱加不错;
★如果宝宝的免疫力较差,可以关注免疫力相关营养素,那么纽瑞滋佶润不错;
★如果更关注A2蛋白,那么a2至初不错。

(注:评测结果仅供参考,不代表唯一选择标准,购买时可结合宝宝实际情况、商家优惠、购买渠道便利性、性价比等方面来选择。)
标签:光伏要闻
 
                
 
                         
                         
                         
                         
                        